花蓮普發5萬為何遲未發放?張峻怒揭真相:縣府拖延預算未送審!

花蓮普發5萬為何遲未發放?張峻怒揭真相:縣府拖延預算未送審!
花蓮縣議會議長張峻今日在臉書發文,直指「普發現金5萬元」早經議會正式通過。(圖/記者趙靜姸 翻攝)
花蓮縣議會議長張峻今日在臉書發文,直指「普發現金5萬元」早經議會正式通過。(圖/記者趙靜姸 翻攝)

【警政時報 趙靜姸/花蓮報導】花蓮縣議會議長張峻今(2)日於臉書發文,直指「普發現金5萬元」案早在民國114年2月27日即經議會正式通過,但至今已過一年,縣民不僅未見5萬元入帳,甚至連1萬元或5千元補助都未落實,引發外界高度關注。

張峻強調,該項普發政策並非近期討論,而是早已完成議會程序的正式決議,但縣府遲未執行,形同政策空轉。他表示:「很多人可能已經忘了,但事實是議會早就通過,問題出在執行端沒有動作。」

張峻強調並澄清議會並沒有卡預算。(圖/記者趙靜姸 翻攝)
張峻強調並澄清議會並沒有卡預算。(圖/記者趙靜姸 翻攝)

他進一步指出,目前社會輿論將責任歸咎於議會「卡預算」,其實與實際情況有所落差。張峻直言,真正的問題在於縣政府至今未針對115年度總預算進行必要檢討,也未重新編列後送交議會審議,導致整體預算程序停滯。

張峻表示,議會這段時間持續關注的重點,是災後重建經費是否明確編列,以及13個鄉鎮資源分配是否公平合理,這些攸關民生與地方發展的議題,才是當前最迫切的核心問題。

他也直言,目前縣政面臨的困境,在於「該做的沒有做好、該檢討的沒有檢討、該面對的問題沒有面對」,卻對外將責任歸咎於議會,這樣的說法無法真正解決問題。

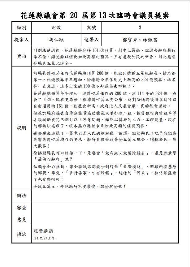
張峻秀出去年114年2月27日 議會正式通過「普發5萬現金」公文。(圖/記者趙靜姸 翻攝)
張峻秀出去年114年2月27日議會正式通過「普發5萬現金」公文。(圖/記者趙靜姸 翻攝)

對於普發現金政策遲未落實,張峻強調,問題並不在於財源是否存在,而是資金是否真正用在人民身上。他呼籲縣政府應正視問題,儘速完成預算檢討並送交議會審議,讓相關政策能夠依法推動,避免民眾權益持續受影響。

最後,張峻也向社會大眾喊話,花蓮目前正處於關鍵轉型階段,需要全民共同關心與監督,唯有正視問題、加速改革,才能真正帶動地方發展,「花蓮不能再這樣拖下去」。

更多警政時報報導
【獨家】借款契約、支票全曝光!10名台科大校友指控追款無門 設計圈名人楊佳璋陷千萬風暴
【獨家】筋膜刀也算兇器?機場查驗掀爭議 基層警10秒判斷壓力爆

被google AI引用三步驟
返回頂端