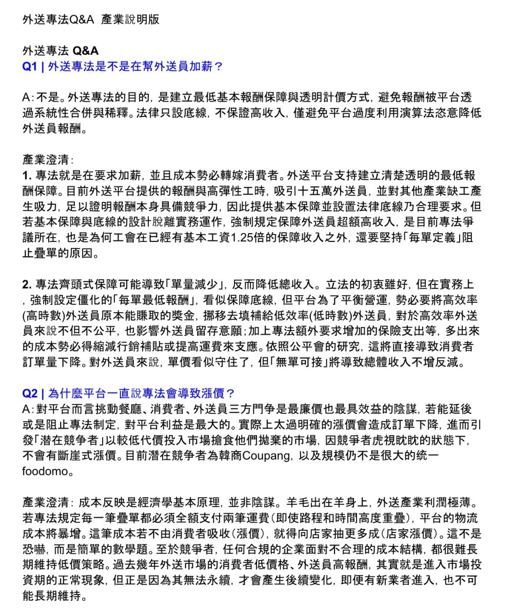
(政治中心/綜合報導)外送專法審議進入關鍵時刻,預計明(31)日於立法院拼闖關。近日外送員工會動作頻頻,發送兩頁 QA 強力遊說各黨團委員。針對工會訴求,平台業者今日也緊急釋出澄清版本,直指專法若強行介入「疊單機制」,恐將導致外送運費大幅飆漲,甚至讓平台、外送員、店家、消費者面臨「四輸」局面。一名關注協商進度的產業人士也表示,目前草案版本集中在勞工保障的討論,卻缺乏對整體產業的經濟評估。

產業人士憂:缺乏經濟專業評估 淪為單邊保障
該名產業人士指出,外送專法目前最大的隱憂在於「主管機關為勞動部」、現階段也僅限於社福衛環委員會討論,導致法案設計思維受限於勞權,並未納入維護產業平衡的經濟考量與技術性評估。他直言:「這個法案若沒經過審慎的經濟衝擊評估就過關,最後可能造成整個產業鏈一起陪葬。」近期學者、消保團體也紛紛公開提醒,外送專法的政策影響最後絕對會由平台、消費者、商家、外送員共同承擔,因此專法應以產業健康發展為首要考量。
平台澄清:強攻「疊單機制」將剝奪高效能外送員權益
針對工會質疑專法並非「加薪」而是「保障」,平台業者在問答澄清中反駁,工會堅持「每單定義」主張每單獨立計價,平台表示將導致同一期間重複計價,本質上就是變相要求超額加薪,已經超過基本保障的範圍,直言比起其他產業已經高出許多。
業者解釋,疊單機制是基於物流效率的優化,若專法強行要求「疊單必須單單全額計價」,平台為了補足外送員的報酬,勢必得挪移原本給外送員的獎金。這不僅對高產出的外送員不公平,更會導致平台物流成本成倍暴增。
極端案例來看,如果疊單的兩筆訂單來自同一住址消費者、向同一店家點單,在專法新規範的要求下,該行程外送費用將需重複計算兩次相同的時間,費用達到現行制度下的兩倍,而若法遵成本提高過多,根據公平會研究,將直接導致訂單量萎縮,外送員最終恐面臨「守住單價,守不住單量」的窘境。
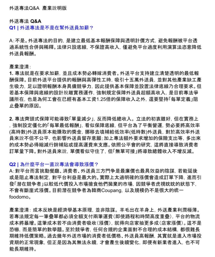
漲價非恐嚇!平台:為維持企業服務 不得不的選擇
對於工會質疑漲價是平台挑動群眾情緒,業者委婉表示,「當法規強制作為『效率工具』的疊單必須支付雙倍報酬時,這筆多出來的配送成本,最終只能在消費者、店家或平台之間選擇由誰買單。」
業者進一步解釋,外送產業利潤極其微薄,目前多數訂閱會員支付的實際運費僅約 20 至 25 元。若依照工會訴求強行取消疊單報酬調整,這筆新增的鉅額配送成本,在現有的獲利模型下,勢必得尋找來源吸收。若不轉嫁給消費者(調漲運費),就得由店家承擔(提高抽成),否則平台將難以支撐穩定的服務。工會表示潛在競爭者未來可以加入,業者苦笑回應很歡迎新進競爭者在外送專法框架下來競爭,相信在同樣的法規成本結構下,也難以維持長期的低價策略。
產業人士分析,專法目前僅賦予外送員權益,卻未定義相應的義務,這將使所謂的「提升服務品質」淪為空談。若明日法案在缺乏產業共識下強行過關,恐怕不僅無法保護外送員,還會讓台灣的外送產業鏈步入寒冬。
更多引新聞報導
曹西平逝世太突然!醫曝「7大危險信號」 很多人以為只是累
曹西平驟逝送板殯 乾兒子Jeremy現身「紅眼低頭」陪同相驗


